Il Rapporto di Implementazione del terzo ciclo di monitoraggio del Comitato di Lanzarote (2023-25): un'indagine sul quadro giuridico internazionale per la protezione dei minori contro gli abusi sessuali nel 'circolo di fiducia', l'Italia emerge tra gli Stati meglio attrezzati
Sommario
- Introduzione
- Criminalizzazione dell'abuso sessuale nel circolo di fiducia
- Protezione dei minori vittime di abusi sessuali all'interno della famiglia
- Affrontare i comportamenti sessuali dannosi da parte dei minori
- Avvio di indagini e procedimenti penali
- Protezione dei minori vittime durante le indagini e i procedimenti penali
- Altre garanzie per le vittime e terzi
- Misure successive ai procedimenti penali
- Conclusione
Introduzione
Il 3 luglio 2025, il Comitato di Lanzarote ha adottato il rapporto "Proteggere i bambini dagli abusi sessuali nel circolo di fiducia", dedicato all'analisi dei quadri giuridici degli Stati parte della Convenzione di Lanzarote.
Il Comitato di Lanzarote, ovvero il Comitato delle Parti della Convenzione sulla protezione dei minori contro lo sfruttamento e l'abuso sessuale, è l'organo ad hoc istituito dalla Convenzione del Consiglio d'Europa sulla protezione dei minori contro lo sfruttamento e l'abuso sessuale del 2007 (Convenzione di Lanzarote) per monitorare il rispetto e l'attuazione della Convenzione di Lanzarote da parte degli Stati parte. In particolare, il Comitato è responsabile della valutazione della situazione della protezione dei minori dalla violenza sessuale a livello nazionale, sulla base di informazioni e dati forniti dalle autorità nazionali e da altre fonti.
Il Comitato è composto da rappresentanti dei 48 Stati parte della Convenzione e da partecipanti e osservatori che si riuniscono regolarmente in sessioni plenarie.
Oltre alla procedura di monitoraggio, il Comitato adotta anche pareri, dichiarazioni tematiche e di attualità, e contribuisce al lavoro di altre organizzazioni internazionali.
In questo rapporto, il Comitato valuta la protezione dei minori all'interno del loro "circolo di fiducia", cioè nell'ambiente familiare ed extrafamiliare in cui vivono i bambini, nei 48 Stati parte della Convenzione, ed è il risultato del terzo ciclo di monitoraggio (2023-2025). Infatti, la maggior parte dei casi di abuso sessuale su minori è perpetrata da qualcuno che il bambino conosce e di cui si fida, compresi membri della famiglia allargata, persone con funzioni di assistenza o individui con cui il bambino interagisce frequentemente in un ambiente di fiducia. Nello specifico, questo rapporto analizza come le Parti criminalizzano l'abuso sessuale su minori commesso all'interno del circolo di fiducia e la protezione dei minori prima, durante e dopo i procedimenti penali. Inoltre, il rapporto si concentra su misure specifiche adottate in risposta ai casi di abuso intrafamiliare e su come gli Stati affrontano i comportamenti sessuali dannosi da parte dei minori stessi.
Il rapporto evidenzia i progressi compiuti dal primo ciclo di monitoraggio (2012-2018), principalmente per quanto riguarda le garanzie procedurali per le vittime durante le indagini e i procedimenti penali. Tuttavia, persistono ancora lacune significative nella criminalizzazione dell'abuso sessuale su qualsiasi minore, in assenza di coercizione, minaccia o forza.
Criminalizzazione dell'abuso sessuale nel circolo di fiducia
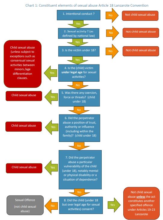
Gli articoli 18 sull'abuso sessuale e 27 sulle sanzioni e misure della Convenzione di Lanzarote stabiliscono che le Parti devono garantire l'efficace perseguimento dell'abuso sessuale su minori attraverso la criminalizzazione di tale condotta in modo chiaro e prevedibile, in conformità con le disposizioni pertinenti della Convenzione. Sebbene il termine "circolo di fiducia" non si trovi nelle disposizioni di cui sopra, questo termine è stato utilizzato nel primo e nel terzo ciclo di monitoraggio per facilitare il riferimento alla relazione di un bambino con persone in una "posizione riconosciuta di fiducia, autorità o influenza sul minore". In questo rapporto specifico, l'attenzione era rivolta alle situazioni che rientrano nell'articolo 18, paragrafo 1.b, secondo trattino, in cui "si abusa di una posizione riconosciuta di fiducia, autorità o influenza sul minore, anche all'interno della famiglia". In queste circostanze, la Convenzione non richiede l'uso di coercizione, forza o minacce affinché tali attività siano considerate un reato penale. Inoltre, l'articolo 18 non richiede che l'autore del reato sia un adulto.
Criminalizzazione dell'abuso sessuale su minori di tutte le età da parte di persone in una posizione riconosciuta di fiducia, autorità o influenza
L'Italia è una delle 12 Parti su un totale di 48 ad avere un chiaro riferimento a "una posizione [riconosciuta] di fiducia, autorità o influenza" nelle sue disposizioni di diritto penale riguardanti i reati sessuali contro i minori. Infatti, il codice penale italiano, all'articolo 609-quater, prescrive "l'attività sessuale con un minore compiuta con abuso di fiducia, autorità o influenza sul minore in ragione della propria condizione o dell'ufficio ricoperto o dei rapporti familiari, domestici, di lavoro, di convivenza o di ospitalità", indipendentemente dal sesso e/o dall'orientamento sessuale del minore o dell'autore del reato.
Per quanto riguarda il tema specifico delle disposizioni legislative applicabili ai minori al di sotto e al di sopra dell'età legale per le attività sessuali, il Rapporto afferma che 38 delle 48 Parti hanno disposizioni legislative che criminalizzano l'attività sessuale con un minore che comporta l'abuso di una posizione di fiducia, autorità o influenza. Di queste 38, 21 Parti coprono tutte le situazioni di abuso e proteggono i minori di tutte le età, mentre 17 Stati parte hanno disposizioni legislative applicabili ai minori sia al di sotto che al di sopra dell'età legale per le attività sessuali, ma condizionano il reato a un elenco di circostanze e situazioni, lasciando potenzialmente i minori senza sufficiente protezione.
Criminalizzazione del rapporto sessuale o azioni equivalenti
- Criminalizzazione delle attività sessuali che comportano penetrazione
Tutte le 48 Parti criminalizzano le attività sessuali che comportano penetrazione quando la vittima è un minore al di sotto dell'età legale per le attività sessuali. Questa situazione è comunemente criminalizzata con i termini di "stupro" o "stupro di minore". In questi casi, non è necessario dimostrare che il minore non abbia acconsentito o che l'autore del reato abbia usato violenza, minaccia o forza. Queste specifiche possono essere utilizzate come circostanze aggravanti, come stabilito dall'articolo 28 della Convenzione.
Se il minore è al di sopra dell'età legale per le attività sessuali, il rapporto sessuale è un reato se l'autore abusa di una posizione riconosciuta di fiducia, autorità o influenza, o usa violenza, minaccia o forza. Anche in questi casi, il consenso o la mancanza di consenso del minore è irrilevante.
- Criminalizzazione delle attività sessuali senza penetrazione, ma che comportano un contatto fisico
Tutte le 48 Parti criminalizzano gli atti sessuali che non comportano penetrazione, come il tocco sessuale e la molestia, quando il minore è al di sotto dell'età legale per le attività sessuali. Quando il minore è al di sopra dell'età legale per le attività sessuali, le attività sessuali che non comportano penetrazione (come il tocco sessuale) da parte di una persona in una posizione riconosciuta di fiducia, autorità o influenza sembrano essere criminalizzate senza alcuna necessità di dimostrare violenza, minaccia, coercizione o mancanza di consenso in 42 delle 48 Parti, inclusa l'Italia.
- Criminalizzazione delle attività sessuali che non comportano contatto fisico
La Convenzione richiede alle Parti di criminalizzare tutte le forme di sfruttamento e abuso sessuale, comprese le situazioni in cui non è coinvolto alcun contatto fisico, come la partecipazione a una "performance pornografica" (Articolo 21), il fatto di far assistere intenzionalmente un minore al di sotto dell'età legale per le attività sessuali ad attività sessuali (Articolo 22), e l'adescamento di un minore al di sotto dell'età legale per le attività sessuali a scopo sessuale (Articolo 23).
L'Italia è tra le 27 Parti che hanno criminalizzato tali condotte, e una delle 43 Parti che hanno criminalizzato l'adescamento di un minore quando l'abuso sessuale è commesso online.

Protezione dei minori vittime di abusi sessuali all'interno della famiglia
Colloqui esplorativi riguardanti possibili abusi sessuali in famiglia
L'articolo 30 della Convenzione richiede che gli interessi superiori del minore e i diritti del minore siano prioritari nello svolgimento delle indagini e dei procedimenti penali. A questo proposito, è cruciale analizzare le modalità con cui si svolgono i colloqui esplorativi riguardanti possibili abusi sessuali in famiglia. Durante il primo ciclo di monitoraggio (2012-2018), il Comitato ha invitato le Parti a intervistare il minore senza informare preventivamente i genitori/tutori legali o acquisire il loro consenso nei casi in cui vi sia un ragionevole sospetto di abuso sessuale nel circolo di fiducia e vi sia motivo di ritenere che i genitori/tutori possano impedire a un minore di farsi avanti (Raccomandazione 26).
L'Italia è tra gli Stati che richiedono il consenso a priori dei genitori o del tutore legale affinché un minore possa essere intervistato in loro assenza.
Allontanamento del presunto autore del reato e del minore vittima dalla casa familiare
L'Italia è tra le 37 Parti che prevedono la possibilità legale di allontanare dalla casa familiare una persona che si presume abbia abusato sessualmente di un minore che vive nella stessa casa, in conformità con l'articolo 14 della Convenzione. Queste misure sono tipicamente attuate sotto forma di ordini di protezione e altre misure simili emesse, in genere, in casi di violenza domestica.
Revoca e sospensione dei diritti e dell'autorità genitoriale (applicabile anche ai tutori legali)
Per quanto riguarda l'articolo 27 sulle sanzioni e le misure, l'Italia prevede la possibilità di sospendere e revocare totalmente o parzialmente i diritti o l'autorità genitoriale sulla base di procedimenti penali pendenti o di una condanna penale per abuso sessuale del proprio figlio. Sebbene ciò contribuisca indubbiamente alla protezione del minore, il Comitato osserva che questo da solo non è sufficiente. Infatti, anche se i diritti o l'autorità genitoriale di un genitore fossero sospesi o revocati, il genitore rimane titolare di molti diritti decisionali legali rispetto al minore, ad esempio in materie riguardanti la salute, l'istruzione, il movimento fisico, la proprietà e altro. Ciò consente al genitore accusato di poter influenzare la testimonianza del minore e influisce negativamente sul benessere del minore.
Il Comitato ritiene opportuno adottare una valutazione caso per caso basata sul superiore interesse del minore.
Rappresentanti speciali
Considerando le esigenze dei minori, in particolare le esigenze speciali dei minori vittime, queste dovrebbero essere considerate nel loro percorso attraverso il sistema di giustizia penale. A partire dal momento in cui l'abuso viene segnalato, durante la fase di indagine e nei procedimenti penali, il principio del superiore interesse del minore deve essere tenuto in considerazione in ogni momento.
Dal primo ciclo di monitoraggio, ci sono stati progressi significativi riguardo alla nomina di un rappresentante speciale per un minore vittima in caso di conflitto di interessi con il titolare dell'autorità genitoriale. Infatti, attualmente, 46 su 48 Parti prevedono la possibilità di nominare un rappresentante speciale. Nello specifico, a partire dal 2025, l'Italia è una delle 36 Parti che garantiscono che i rappresentanti speciali e i tutori ad litem ricevano una formazione adeguata e conoscenze legali. Devono possedere titoli accademici universitari e post-laurea pertinenti alla protezione dei minori, inclusi in scienze sociali, diritto e psicologia, e un minimo di esperienza lavorativa pertinente. Inoltre, l'Italia è una delle 23 Parti che garantiscono che le funzioni di avvocato e tutore ad litem non siano combinate in una sola persona, in linea con il paragrafo 105 del Memorandum esplicativo delle Linee guida, che afferma che "combinare le funzioni di avvocato e tutore ad litem in una sola persona dovrebbe essere evitato, a causa del potenziale conflitto di interessi che potrebbe sorgere". Tuttavia, l'Italia non garantisce la nomina di rappresentanti speciali e tutori ad litem gratuitamente. A questo proposito, nella Raccomandazione 20, il Comitato esorta l'Italia a "Fornire rappresentanti speciali e tutori ad litem gratuitamente per il minore vittima", in conformità con l'articolo 31 sulle misure generali di protezione.
Affrontare i comportamenti sessuali dannosi da parte dei minori
L'articolo 16, paragrafo 3 della Convenzione di Lanzarote riconosce che alcuni minori possono mostrare comportamenti sessuali rischiosi o dannosi, anche verso altri minori. In particolare, questo paragrafo invita le Parti a fornire programmi di intervento e misure adattabili alle esigenze di sviluppo del minore, tenendo conto del superiore interesse del minore.
Minori al di sotto dell'età della responsabilità penale
Per quanto riguarda l'età della responsabilità penale, l'attuale ciclo di monitoraggio ha evidenziato che l'Italia è una delle 36 Parti in cui l'età penale è la stessa per tutti i reati. Nello specifico, l'età della responsabilità penale in Italia è di 14 anni, identica all'età legale per intraprendere attività sessuali. L'Italia è una delle 19 Parti in cui le età coincidono.

In Italia, se un minore al di sotto dell'età della responsabilità penale si impegna in comportamenti sessuali dannosi con un altro minore, devono essere predisposti progetti educativi sotto la direzione e la supervisione dei servizi sociali a scopo rieducativo e riparativo.
Minori sopra l'età della responsabilità penale
Nel sanzionare i minori sopra l'età della responsabilità penale, le diverse Parti adottano misure diverse. In Italia, ad esempio, i giovani autori di reato possono essere condannati a misure educative o servizi alla comunità, misure di sicurezza o libertà vigilata, detenzione o altre forme di privazione della libertà. Tuttavia, i minori sono soggetti a sanzioni penali ridotte rispetto agli adulti. L'Italia presenta pratiche promettenti, poiché la sua legislazione prevede una valutazione individuale del livello di comprensione e maturità di un minore prima che possano essere avviati procedimenti penali contro di lui. Inoltre, l'Italia persegue un approccio di giustizia riparativa.
Avvio di indagini e procedimenti penali
Avvio e prosecuzione di indagini e procedimenti in assenza di denuncia o in caso di ritiro della denuncia
L'articolo 32 della Convenzione garantisce che i reati possano essere indagati e perseguiti indipendentemente dal fatto che una vittima abbia presentato una denuncia o l'abbia successivamente ritirata. Ciò comporta che gli Stati adottino un approccio proattivo e reattivo alle indagini, agendo sulle informazioni ricevute da terzi e garantendo il massimo grado di protezione per tutti i minori.
In Italia, i procedimenti possono essere avviati d'ufficio senza la preventiva presentazione di una denuncia da parte della vittima; possono anche continuare anche se una vittima ritira la propria denuncia. È importante notare, tuttavia, che questi casi rappresentano eccezioni alla regola. Infatti in Italia, la regola generale per i reati sessuali richiede che venga presentata una denuncia da parte della vittima. Questa regola generale può essere aggirata nei casi di sfruttamento sessuale e abuso sessuale di minori. Il Comitato sottolinea che, laddove le Parti prevedano tali eccezioni, il personale competente deve ricevere una formazione adeguata per garantire che sia pienamente consapevole dell'eccezione e non manchi di applicarla ove necessario.
Ungheria, Portogallo, San Marino e Turchia non prevedono questa eccezione e richiedono sempre una denuncia da parte della vittima prima che le indagini possano procedere.
L'Italia è una delle 45 Parti che consentono la prosecuzione delle indagini e dei procedimenti anche se una vittima ritira la propria denuncia. Rimane, tuttavia, a discrezione del pubblico ministero terminare i procedimenti se non più di interesse pubblico. Non è chiaro se in questo processo decisionale vengano presi in considerazione gli interessi superiori del minore. Infatti, la raccomandazione 30 del Comitato afferma che "Il Comitato di Lanzarote invita tutte le Parti ad assicurare che gli interessi superiori del minore siano presi in considerazione nel decidere se continuare o cessare i procedimenti per reati sessuali contro un minore a seguito del ritiro di una denuncia da parte della vittima."
Avvio di indagini e procedimenti: Segnalazione in buona fede
Per quanto riguarda la segnalazione del sospetto di sfruttamento sessuale o abuso sessuale, il Rapporto analizza come le Parti garantiscono che i professionisti che lavorano a contatto con i minori possano segnalare il sospetto di reati sessuali contro i minori senza rischio di violare le regole di riservatezza, e come possano incoraggiare "qualsiasi persona".
L'Italia in particolare non prevede obblighi legali applicabili a "tutti"; infatti, la legislazione impone solo un dovere generale di segnalazione a tutte le persone che esercitano funzioni pubbliche legislative, giudiziarie o amministrative o che sono incaricate di un servizio pubblico. L'Italia garantisce che alcuni professionisti possano affrontare sanzioni penali o amministrative se non segnalano reati sessuali contro i minori. Inoltre, l'Italia è una delle 18 Parti che concedono esenzioni esplicite dalle regole di riservatezza e segreto professionale per i professionisti che segnalano in buona fede il sospetto di reati sessuali contro i minori.
Per quanto riguarda le protezioni per qualsiasi persona che segnali il sospetto di abuso sessuale, in Italia, le persone che segnalano il sospetto di abuso sessuale su minori non possono essere ritenute responsabili se la segnalazione è supportata da un legittimo sospetto. Nella Raccomandazione 36, "Il Comitato di Lanzarote invita tutte le Parti a rafforzare la protezione delle persone che segnalano in buona fede lo sfruttamento sessuale o l'abuso sessuale di minori e a mantenere la soglia per la segnalazione dei sospetti il più bassa possibile."
Misure precauzionali nei confronti di professionisti e volontari
In Italia, in linea con l'articolo 30 della Convenzione di Lanzarote, il presunto autore del reato può essere temporaneamente sospeso o rimosso dalle sue funzioni professionali o volontarie, in attesa dell'esito dell'indagine penale o dei procedimenti per violenza sessuale contro un minore. Tuttavia, l'Italia è una delle sei Parti in cui il mero sospetto di un reato non è motivo sufficiente per sospendere un professionista. Infatti, un divieto di attività professionali si applica solo in caso di condanna. Il Comitato nella raccomandazione 37 richiede "a tutte le Parti di consentire la possibilità di rimuovere il presunto autore del reato dall'ambiente di cura fuori casa fin dall'inizio dell'indagine." Inoltre, nella Raccomandazione 38, "Il Comitato di Lanzarote invita tutte le Parti a considerare l'introduzione di misure precauzionali per sospendere i presunti autori di reato da attività professionali o volontarie che comportano contatti con i minori durante le indagini penali e i procedimenti relativi ai reati stabiliti in conformità con la Convenzione di Lanzarote."
Responsabilità delle persone giuridiche
L'Italia ritiene le persone giuridiche responsabili dei reati sessuali, in conformità con l'articolo 26 della Convenzione. Possono essere imposte sanzioni amministrative, revoca della licenza e/o chiusura dello stabilimento. Inoltre, il Comitato ha elogiato nel Rapporto la possibile interdizione definitiva delle persone giuridiche dallo svolgimento di specifiche attività in Italia.
Protezione dei minori vittime durante le indagini e i procedimenti penali
Supporto ai minori vittime nella fase di indagine
L'articolo 30 paragrafo 2 della Convenzione mira a garantire la disponibilità di norme procedurali e garanzie durante la raccolta della testimonianza del minore, garantendo gli interessi superiori e i diritti del minore per evitare di esacerbare il trauma che i minori vittime hanno già subito.
Il Rapporto poi fa luce sui servizi Barnahus (casa dei bambini)1 o di tipo Barnahus in atto negli Stati Parte. Tutte le Parti hanno implementato misure per garantire che le interviste dei minori vittime siano organizzate in un ambiente a misura di bambino, e sembra esserci un riconoscimento della necessità di rendere disponibili i servizi Barnahus o di tipo Barnahus a tutti i minori. Infatti, l'Italia è tra le 24 Parti in cui tali servizi sono già stati istituiti o sono in fase di espansione.
Inoltre, l'Italia garantisce che tutto il personale responsabile delle interviste ai minori vittime sia tenuto a sottoporsi a una formazione qualificante adeguata, che tali interviste siano condotte il prima possibile dopo il reato, che la durata e/o il numero di interviste sia limitato, che tali interviste tengano conto dell'età e della capacità di attenzione del minore e, se possibile, che le interviste siano condotte dalla stessa persona che ha condotto la prima e nelle stesse condizioni materiali della prima. Infine, il quadro giuridico nazionale italiano offre alla difesa penale la possibilità di contestare la dichiarazione di un minore durante l'intervista attraverso domande, evitando così la necessità che il minore sia presente in aula durante il procedimento.
Uso della videoregistrazione e/o della tecnologia di collegamento in diretta per facilitare le prove precostituite
L'articolo 35, paragrafo 2 e l'articolo 36, paragrafo 2 richiedono agli Stati Parte di facilitare la partecipazione dei minori ai procedimenti giudiziari in modo da garantire che non siano rivittimizzati o ritraumatizzati. Si intende che facilitare l'audizione o la testimonianza del minore a distanza o tramite prove videoregistrate precostituite sia generalmente nell'interesse del minore.
Mentre durante il primo ciclo di monitoraggio l'Italia, insieme a Bulgaria, Malta, Paesi Bassi, Romania e San Marino, non consentiva alle vittime minori di sfruttamento sessuale e abuso sessuale di testimoniare senza essere fisicamente presenti, l'attuale ciclo di monitoraggio mostra che tutte le parti hanno questa possibilità, dimostrando che sono stati compiuti forti progressi nel corso degli anni.
Progressi significativi sono stati compiuti anche da Italia, Albania, Bosnia ed Erzegovina e Serbia per quanto riguarda la disponibilità e l'uso della videoregistrazione. Nello specifico, l'Italia è una delle 31 Parti che confermano che la videoregistrazione è stata utilizzata sistematicamente o come regola generale per tutti i minori, e una delle 27 Parti in cui le prove preregistrate/precostituite vengono utilizzate in tribunale, eliminando la necessità per il minore vittima di partecipare dal vivo al tribunale penale, a meno che il tribunale non lo ritenga necessario.
Evitare il contatto tra la vittima e l'accusato durante i procedimenti penali
L'articolo 31 sulle misure generali di protezione presenta un elenco non esaustivo di procedure a misura di bambino progettate per proteggere i minori durante i procedimenti, che dovrebbero essere applicate sia durante le indagini che durante i procedimenti processuali, ad esempio "garantendo che il contatto tra vittime e autori di reato all'interno dei locali del tribunale e delle forze dell'ordine sia evitato, a meno che le autorità competenti non stabiliscano diversamente nell'interesse superiore del minore o quando le indagini o i procedimenti richiedono tale contatto."
L'Italia è una delle 39 Parti che hanno tali misure in atto.
Protezione del diritto alla privacy e ai dati personali del minore dalla divulgazione nei media
L'attuale ciclo di monitoraggio riporta che l'Italia è tra le 47 delle 48 Parti che consentono la possibilità di tenere udienze private senza la presenza del pubblico. Inoltre, l'Italia è anche una delle 34 Parti con disposizioni legali per prevenire la divulgazione dell'identità del minore vittima nei media.
Accesso alla consulenza legale e alla rappresentanza legale
La Convenzione lascia ai singoli Stati Parte determinare se concedere alle vittime il diritto di essere parti nei procedimenti penali e non crea un diritto generale al patrocinio gratuito, poiché la disposizione si riferisce specificamente al patrocinio gratuito "ove giustificato".
Dal primo ciclo di monitoraggio, l'Italia ha garantito il patrocinio gratuito o l'assistenza legale ai minori. All'epoca, solo 22 Parti lo prevedevano; i risultati dell'attuale ciclo di monitoraggio mostrano che tutte le 48 Parti forniscono qualche forma di consulenza legale gratuita alle vittime minori. Le differenze riguardano principalmente se questa consulenza legale sia fornita da un'associazione, un ufficio di supporto alle vittime o un avvocato del patrocinio gratuito. In Italia, un curatore speciale può richiedere il patrocinio gratuito per conto del minore. Inoltre, l'Italia è una delle 35 Parti che forniscono un "avvocato del patrocinio gratuito" o un avvocato, gratuitamente o a condizioni più favorevoli rispetto agli adulti.
Assistenza psicologica ai minori vittime nei procedimenti investigativi e giudiziari
L'articolo 30, paragrafo 2 e il Capitolo VII, generalmente dedicato all'indagine e al perseguimento dell'abuso sui minori, mirano a proteggere i minori come vittime e testimoni. La loro vulnerabilità viene presa in considerazione; infatti, la Convenzione mira a evitare di esacerbare il trauma che hanno già subito. Tra le altre cose, questo può includere l'assistenza psicologica ai minori vittime nei procedimenti giudiziari investigativi per evitare la vittimizzazione secondaria.
L'Italia è tra le 20 Parti che prevedono che un professionista accompagni i minori vittime durante tutto il procedimento, sia nella fase investigativa che in quella processuale.
Altre garanzie per le vittime e terzi
La Convenzione richiede che le Parti adottino un approccio protettivo nei confronti delle vittime e di coloro che sono loro vicini. Questo viene fatto per evitare conseguenze avverse non intenzionali e vittimizzazione secondaria. Inoltre, è stato dimostrato che le conseguenze dello sfruttamento sessuale o dell'abuso infantile possono durare fino all'età adulta, sottolineando la necessità di un recupero terapeutico per un periodo indeterminato, anche dopo la conclusione dei procedimenti penali.
Fornitura di assistenza terapeutica alle persone vicine alla vittima
Il primo ciclo di monitoraggio (2012-2018) ha mostrato che l'Italia era tra le 7 Parti che avevano un quadro giuridico in atto per fornire supporto alle persone vicine alla vittima, in linea con l'articolo 14, paragrafo 4 della Convenzione. L'attuale ciclo di monitoraggio mostra che questo numero è aumentato significativamente, raggiungendo 41 delle 48 Parti. L'Italia, in particolare, offre supporto psicologico.
Prevenzione della vittimizzazione secondaria
A seguito della rivelazione di sfruttamento o abuso sessuale da parte di una vittima minorenne, può sorgere il rischio di conseguenze avverse o vittimizzazione secondaria. A questo proposito, le Parti della Convenzione di Lanzarote hanno istituito tutele legali per proteggere i minori, assicurando che i professionisti siano attrezzati per ricevere la rivelazione di un minore anche prima che siano avviate indagini o procedimenti. L'Italia, insieme a Francia, Georgia e Lussemburgo, prevede che i tribunali emettano ordini di emergenza per salvaguardare il minore o sospendere i diritti di contatto dei genitori. L'Italia garantisce inoltre l'uso di procedure a misura di bambino in generale per affrontare tali rischi.
Supporto a lungo termine per le vittime
Oltre ai servizi sanitari, sociali, educativi o terapeutici tradizionali forniti nel contesto dei servizi generali di salute, istruzione o sociali, l'Italia assicura che le misure di protezione siano decise dal giudice tutelare o dai tribunali per i minorenni, anche per quanto riguarda il contatto, i diritti di visita, la potestà genitoriale e la residenza.
Misure successive ai procedimenti penali
Misure per monitorare o supervisionare le persone condannate per abusi sessuali su minori
La Convenzione di Lanzarote richiede alle Parti di garantire che tutti i reati sessuali perpetrati contro i minori siano puniti con sanzioni efficaci, proporzionate e dissuasive, compresa la privazione della libertà (ed estradizione). La Convenzione richiede inoltre che le Parti adottino altre misure, come il monitoraggio e la supervisione delle persone condannate, attraverso dati del DNA e di identità. Queste misure spesso si sovrappongono a programmi di intervento consensuale e misure per i condannati, inclusi programmi o misure accessibili durante i procedimenti, interventi multidisciplinari e valutazioni della pericolosità e dei possibili rischi di recidiva.
Durante il primo ciclo di monitoraggio, l'Italia era tra le Parti che avevano in vigore alcune forme di divieto o controlli obbligatori per impedire alle persone condannate per sfruttamento e abuso sessuale di minori di lavorare con i bambini. Ad oggi, l'Italia è uno dei 33 Paesi che hanno qualche forma di divieto sull'esercizio di attività professionali che richiedono un contatto regolare con i minori e sui controlli obbligatori del casellario giudiziale durante le procedure di assunzione. Inoltre, l'Italia è uno dei pochissimi Stati che fornisce valutazioni psicologiche o del rischio ai trasgressori prima del rilascio e continua a supervisionare i trasgressori rilasciati attraverso un'autorità competente. L'Italia permette anche che i condannati siano soggetti a divieti o interdizioni dall'ingresso in determinati luoghi, come scuole e parchi giochi.
Condivisione dei dati sui trasgressori condannati per abusi sessuali su minori con altri paesi
I trasgressori possono abusare sessualmente di minori in altri paesi. La Convenzione richiede alle Parti di condividere i dati sui trasgressori sessuali condannati con altre Parti dello Stato, in conformità con le regole applicabili ai trasferimenti internazionali di dati personali. Il Rapporto sottolinea che la condivisione di dati e informazioni è particolarmente utile in varie situazioni, come lo screening di potenziali dipendenti o volontari, durante le indagini su sospetti sfruttamenti o abusi sessuali su minori nel contesto di viaggi e turismo, durante la fase di accusa e nel contesto della sentenza se le condanne precedenti sono considerate una circostanza aggravante.
Tutte le Parti della Convenzione di Lanzarote, ad eccezione della Tunisia, hanno ratificato la Convenzione del Consiglio d'Europa sull'assistenza giudiziaria in materia penale (ETS 30), una delle 15 convenzioni del Consiglio d'Europa sulla cooperazione internazionale in materia penale.
La Convenzione sull'assistenza giudiziaria in materia penale invita specificamente le Parti a scambiare regolarmente informazioni con altre Parti riguardanti i cittadini di quella Parte dello Stato.
Inoltre, tutti gli stati dell'UE sono collegati al Sistema europeo di informazione sui casellari giudiziari (ECRIS), che consente loro di scambiare informazioni sulle condanne dei cittadini dell'UE.
Infine, l'Organizzazione internazionale della polizia criminale (INTERPOL) fornisce anche una piattaforma per la cooperazione internazionale di polizia, consentendo alle forze dell'ordine nei paesi membri di consultare il database delle segnalazioni INTERPOL.
Conclusione
In conclusione, questo terzo ciclo di monitoraggio (2023-2025) ha mostrato che gli Stati Parte hanno fatto progressi significativi nel legiferare e riformare i loro sistemi penali per soddisfare i requisiti e gli standard stabiliti nella Convenzione di Lanzarote. L'Italia ha un sistema pienamente conforme per combattere lo sfruttamento e l'abuso sessuale dei minori in vigore. La sfida di implementare efficacemente il quadro normativo in tutte le circostanze rimane, ma gli strumenti legali disponibili sembrano soddisfacenti.
1Barnahus è il termine scandinavo che significa “casa dei bambini”. Barnahus è un ufficio a misura di bambino, sotto lo stesso tetto, dove le forze dell'ordine, la giustizia penale, i servizi di protezione dell'infanzia e gli operatori sanitari e della salute mentale collaborano e valutano insieme la situazione del bambino e decidono il seguito da dare al caso.